心理所研究发现内侧前额叶皮质小胶质细胞和TNFα功能不足介导青少期社会应激诱导的认知灵活性损伤
青少期阶段是抑郁症、精神分裂症、成瘾行为等一些常见精神疾病高发和易感的阶段。这一阶段的各种负性社会经历是其发生发展的重要诱发因素。尽管这些疾病表现出各种不同的症状表型,其中前额叶皮质介导的执行功能障碍被认为是共同的主要症状之一。同伴欺侮是青少群体常见的社会应激源。利用 “居留者-入侵者”社会挫败模型诱发啮齿类动物类似的应激经历,通过以前的研究发现青少期阶段的应激暴露能够诱导小鼠成年后前额叶皮质介导的认知灵活性明显受损(图1)。认知灵活性是一种随着环境变化对目标导向行为进行相应调整的高级脑功能。这种能力在抑郁症、精神分裂症、创伤后应激障碍等多种精神疾病患者中表现出不同程度的损害,并与疾病预后和药物治疗反应密切相关。

图1 青少期社会应激诱导成年期小鼠认知灵活性损伤
传统研究多从神经元的角度探讨认知功能障碍的神经机制,认为应激导致的神经元/突触联结强度或可塑性的改变是其重要的病理生理基础。近年来的研究表明,脑内主要的免疫细胞-小胶质细胞(Microglia),通过分泌一系列的化学因子和免疫因子与神经元交互作用,共同调节脑发育、神经可塑性及其介导的认知功能。值得注意的是,出生后脑内小胶质细胞及其释放的因子的表达、分布和功能呈现出动态发展变化,对神经环路的形成、维系和重塑十分重要。然而,目前对于青少期社会应激如何影响免疫细胞和相关分子,以及这种影响与认知功能障碍之间的关系所知甚少。
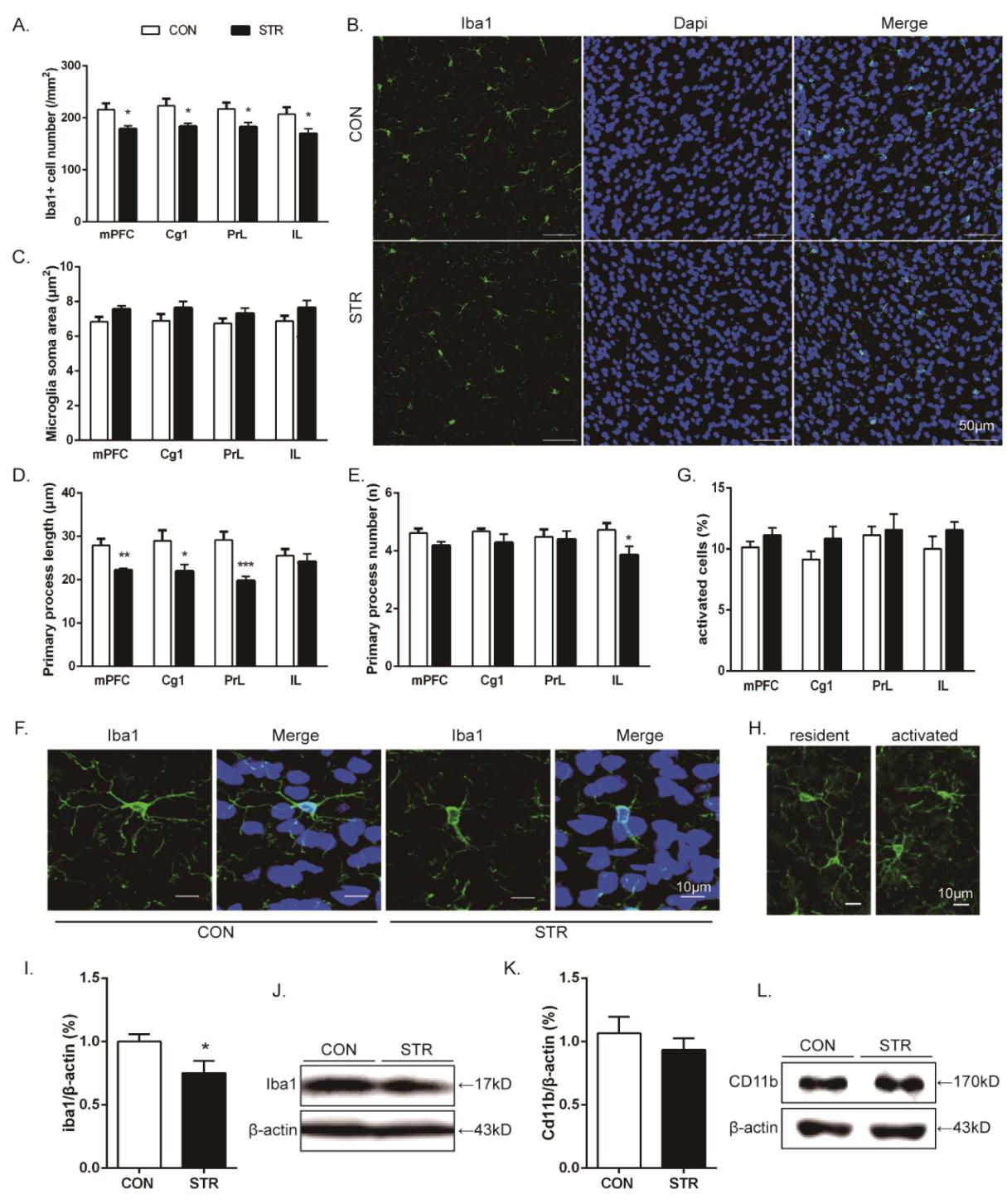
研究发现,伴随认知灵活性损伤的同时,青少期社会应激诱导该行为介导脑区内侧前额叶皮质(mPFC)的小胶质细胞及其释放的一种细胞因子肿瘤坏死因子α(TNFα)的功能不足,主要表现为小胶质细胞数量减少、一级突起长度缩短和其特异性的结构标记分子—离子钙接头蛋白1(Iba1)表达降低(见图2),以及TNFα在mRNA和蛋白水平上的表达均降低(见图3)。通过直接给予健康成年小鼠mPFC慢性微注射TNFα中和剂抑制其作用,造成了类似的认知灵活性的选择性损害(见图4)。成年期急性小剂量LPS免疫激活(见图5)和慢性抗抑郁药物反苯环丙胺(TCP)治疗(见图6),都有效逆转了青少期社会应激诱导的认知灵活性损伤,并恢复了mPFC受抑制的小胶质细胞和TNFα活动水平。

图2 青少期社会应激诱导成年小鼠mPFC小胶质细胞功能不足

图3 青少期社会应激降低成年小鼠mPFC TNFα mRNA和蛋白水平

图4 成年健康小鼠mPFC慢性微注射TNFα中和剂选择性损害认知灵活性

图5 成年期急性LPS免疫激活逆转了青少期社会应激诱导的认知灵活性损伤,恢复了mPFC受抑制的小胶质细胞和TNFα活动水平

图6 成年期慢性抗抑郁药物TCP治疗逆转了青少期社会应激诱导的认知灵活性损伤,恢复了mPFC受抑制的小胶质细胞和TNFα活动水平
这些研究结果提示了一种以前未知的小胶质细胞和TNFα在认知功能调节中的重要作用,为建立基于免疫调节的精神疾病相关认知功能障碍治疗的新策略提供了潜在靶点。
该研究受国家自然科学基金(31771217; 81471122)和中国科学院心理健康重点实验室基金资助。文章已在线发表于Brain, behavior, and immunity。
论文信息:
Zhang, Y., Xu, H., Zhang, F., Shao, F., Ellenbroek, B., Wang, J., et al. (2019). Deficiency of microglia and TNFα in the mPFC-mediated cognitive inflexibility induced by social stress during adolescence. Brain, behavior, and immunity,
https://doi.org/10.1016/j.bbi.2019.1002.1010.
附件下载: