心理所研究发现抑郁症患者在最后通牒博弈中公平感知与决策行为的关联减弱
抑郁症患者存在普遍而显著的社会功能损伤,其中一个重要的方面便是无法妥善地处理不公平的人际情景。已有研究发现,抑郁症患者在最后通牒博弈中,对于不公平提议的接受率显著不同于健康被试,但增加还是降低结果不一致。这可能和既往研究样本量小、患者行为可能受到抗抑郁药物影响有关。研究者也一直试图从不同角度来理解抑郁症患者这种异常的决策行为,但却忽视了直接检验公平感知在患者异常公平决策行为中的作用。既往公平领域研究以及最后通牒博弈的双系统模型皆提示:公平感知是决策行为的重要影响因素。因此,有必要通过建模来系统性探究抑郁症患者的公平感知是否存在异常,以及其在公平决策中的作用机制。
近期,中国科学院行为科学重点实验室的周媛研究员带领团队采用最后通牒博弈范式,结合多水平结构方程模型,系统性探究了抑郁症患者的公平感知对公平决策行为的影响机制。该团队提出的假设模型如图1所示。模型假设,在个体内水平上,公平感知在公平水平和决策行为之间起到中介作用。个体间水平上,被试类型(患者/健康人)会跨层调节公平感知的中介效应。具体来说,被试类型的跨层调节效应可能发生在公平水平与公平感知之间(提示患者可能拥有异常的公平感知),也可能发生在公平感知和决策行为之间(提示患者可能拥有异常的感知-行为连结)。

图1.假设模型
研究招募了68名未服药抑郁症患者和55名健康被试,并对两组被试在完成单次、匿名的最后通牒博弈任务中的表现进行了比对。实验采用2(被试类型:患者/健康人,组间)×2(提议者类型:真人/计算机,组内)×3(公平水平:极度不公平/中度不公平/公平,组内)的混合设计。每名被试在游戏过程中始终扮演回应者角色,每轮游戏中随机匹配一名新的对手,对手可能是匿名真人或计算机。随后呈现真人玩家做出的提案或者计算机随机生成的提案。被试可以选择接受或拒绝提案,接受将使其各自获得提案中的钱数,拒绝将使双方都没有任何收益。
研究者使用混合线性模型探究被试类型、提议者类型和公平水平对接受率的影响。研究结果显示,抑郁症患者对提案的接受率显著低于健康被试,所有玩家对真人玩家做出的提案接受率显著低于对计算机随机生成的提案接受率。提议者类型和公平水平存在显著的交互作用,即只有在中度不公平和极度不公平条件下,对真人提案和计算机随机生成提案的接受率存在显著差异。被试类型和公平水平存在显著的交互作用,即只有在中度不公平条件下,患者和健康被试的接受率存在显著差异(图2)。

图2.被试类型和公平水平对接受率影响的交互作用图
研究者使用混合线性模型探究被试类型、提议者类型和公平水平对公平感知的影响。研究结果发现,提议者类型和公平水平(实验人为操纵条件)的主效应显著,未发现其他主效应或交互作用显著。这表明,患者和健康被试拥有相似的公平感知水平。
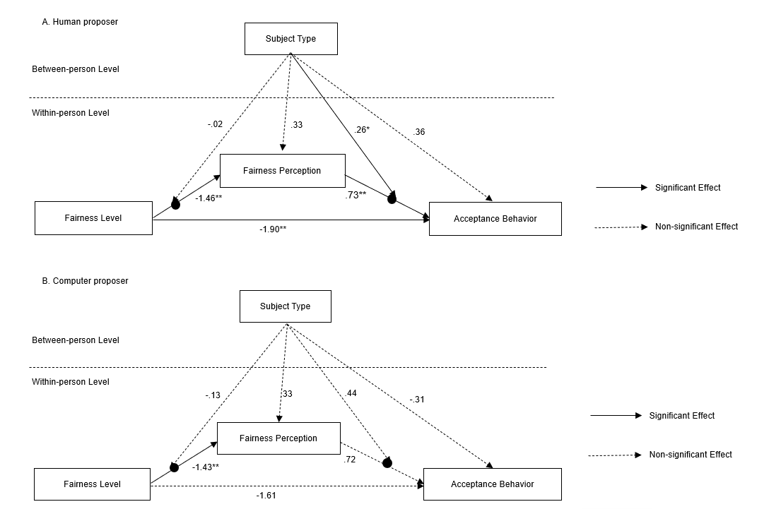
研究者使用跨水平结构方程模型进一步探究被试类型对公平水平-公平感知-决策行为中介链条的跨层调节作用,并对真人提议者试次和计算机提议者试次的博弈数据分别进行建模。研究结果显示,面对真人提议者,公平感知在公平水平和决策行为中间起到显著的中介作用,对于两组被试皆是如此。然而,患者公平感知的中介效应显著低于健康被试,这提示患者更少依赖于公平感知来进行决策。并且,被试类型的调节作用仅仅发生在公平感知和行为决策之间,患者的感知和行为偶联程度显著低于健康被试(这一结论在简单的双变量相关分析中可以得到交叉验证)。跨层调节没有发生在公平水平和公平感知之间,这提示着患者和健康被试拥有相似的公平感知水平,与混合线性模型结果一致。另一方面,面对计算机随机生成的提案,公平感知的中介作用对于两类被试都不显著,被试类型的跨层调节作用也不显著,这揭示着公平感知的中介机制以及两组被试的感知-行为偶联差异仅仅存在于社会互动情景中(图3)。

图3.被试类型对公平水平-公平感知-决策行为中介链条的跨层调节作用多水平结构方程模型参数估计结果图
综上所述,抑郁症患者在社会互动情景中,对不公平提议的接受率比健康人更低,这种差异源于公平感知和决策行为的关联减弱。该研究为抑郁症社会功能复健提供了新的目标。未来疗法可以更多关注于加强抑郁症患者感知和行为之间的协调性,提升患者基于感知来灵活调整行为的能力,来提高患者的社会适应性。
该研究受国家自然科学基金面上项目(81771473)资助。第一作者是心理所博士生金悦宁。心理所硕士生高青林(已毕业)、首都医科大学附属北京安定医院助理研究员王赟、主任医师肖乐及厦门大学副教授吴胜涛对该研究工作也有重要贡献。
研究成果已在线发表于临床心理学期刊Journal of Psychopathology and Clinical Science(该期刊原为Journal of Abnormal Psychology, 2022年更名)。
论文信息:
Jin, Y., Gao, Q., Wang, Y., Xiao, L., Wu, M. S., & Zhou, Y. (2022). The perception-behavior dissociation in the ultimatum game in unmedicated patients with major depressive disorders. Journal of Psychopathology and Clinical Science. Advance online publication. https://doi.org/10.1037/abn0000747
相关文章:
Zhou, Y., Wang, Y., Rao, L. L., Yang, L. Q., & Li, S. (2014). Money talks: neural substrate of modulation of fairness by monetary incentives. Frontiers in Behavioral Neuroscience, 8, 150.
Wang, Y., Zhou, Y., Li, S., Wang, P., Wu, G. W., & Liu, Z. N. (2014). Impaired social decision making in patients with major depressive disorder. BMC Psychiatry, 14(1), 1-11.
Wang, Y., Zheng, D., Chen, J., Rao, L. L., Li, S., & Zhou, Y. (2019). Born for fairness: evidence of genetic contribution to a neural basis of fairness intuition. Social Cognitive and Affective Neuroscience, 14(5), 539-548.
附件下载: