心理所研究揭示蓝斑-齿状回神经通路是促进阿片戒断记忆消退的潜在调控靶点
人和动物都具有对厌恶性事件形成记忆的能力。厌恶性记忆能够促发个体在面临类似情景时产生回避行为,这对生存至关重要。这些记忆具有可塑性,可随时间、环境、经历等发生更新与修饰。然而,顽固的厌恶性记忆可造成严重的心理问题,如阿片戒断带来的负性记忆可诱发强迫性用药行为,构成阿片成瘾的病理基础。已有研究显示,“提取-消退”模式下的行为干预可带来相较于单纯消退训练更加稳定的记忆修饰效果。这给人们带来两点启示:1)记忆提取是连接已形成的记忆与记忆消退的关键枢纽;2)提取后进入不稳定状态的记忆更容易被修饰。但是,多项研究也提出了“提取-消退”模式修饰记忆的效果具有不确定性。因此,原有记忆能否被有效提取并活化可能是影响后续消退效果的重要因素之一。
中国科学院心理健康重点实验室隋南研究组的科研人员开展了一项研究,试图鉴别出一条参与记忆提取过程的神经通路,并验证对其调控是否可以改变“提取-消退”模式下的记忆消退效果。对于这条神经通路的研究不仅有助于研究者理解记忆修饰与更新的脑机制,也将为阿片戒断记忆的消除提供策略。
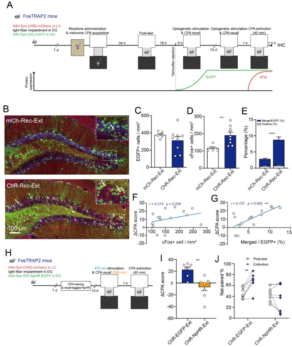
研究发现,蓝斑-海马齿状回(LC-DG)神经通路的激活是阿片戒断记忆提取的必要条件,特异性光激活这条通路可以有效促进“提取-消退”模式下的记忆修饰效果,促进戒断记忆的消退。利用事件相关神经元活性标记策略,研究进一步阐明,LC-DG通路激活显著提升了消退过程齿状回记忆印迹细胞的激活数量。并且,印迹细胞集群的再激活数量与记忆消退程度呈正相关(图1)。此外,采用神经元钙离子成像及化学遗传学技术,研究证实了新异环境暴露可通过激活LC-DG通路促进记忆的“提取-消退”进程。

图1. 消退过程齿状回记忆印迹细胞的再激活情况及其与消退效果的相关性
由此可见,“提取-消退”模式下的记忆修饰机制,主要是对记忆提取后原有记忆信息的重新编码;激活LC-DG神经通路可以促进齿状回脑区记忆印迹的更新,发挥加强记忆消退的作用(图2)。这些研究发现提示,LC-DG通路可以作为干预病理性记忆(如,成瘾记忆、恐惧记忆)的潜在神经靶点,以激活该通路为基础的深部脑刺激或无创行为干预(如,新环境暴露)将促进“提取-消退”模式下的记忆修饰效果。

图2. 蓝斑-齿状回通路调控阿片戒断记忆消退的工作框架
该研究报告近期在线发表于Neuropsychopharmacology,由隋南研究组的代中华(第一作者)、梁璟(通讯作者)及多名研究人员共同完成。
研究获得国家自然科学基金面上项目(32071028)、北京市自然科学基金项目(5202023)、中国科学院与伊朗副总统办公室丝路科学基金联合研究资助项目(GJHZ202129)及永乐汇所级公共技术中心的支持。
文章信息:
Zhonghua Dai, Ying Liu, Lina Nie, Weiqi Chen, Xing Xu, Yonghui Li, Jianjun Zhang, Fang Shen, Nan Sui and Jing Liang*. Locus coeruleus input-modulated reactivation of dentate gyrus opioid-withdrawal engrams promotes extinction, Neuropsychopharmcology, Publish online: 27 October 2022, https://doi.org/10.1038/s41386-022-01477-0
附件下载: